Skip to content
Imagen representativa de What’s new March
Topic: What's new
Date:

What’s new March

CONFIGURATION

  • A shortcut has been added to enable the use of the curve distribution option.

COMPONENTS

  • The ability to convert a geometric curve into a parametric curve has been added.

GRADING

  • A checkbox has been introduced to toggle between absolute and relative increments.

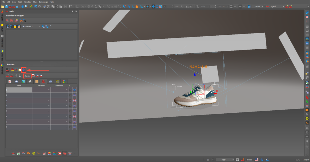
RENDER

  • An option has been added to center instances at coordinates (0,0), specifically for predefined scenes and animations.

TECHPACK

  • Enhancements have been made to the handling of pieces with applied elements.

  • Users can now assign a texture (or non-texture) material to area-type elements within manufacturing notes.

  • Page boundary constraints can now be locked according to the configured page size.

  • Now possible to copy a selection of rectangles and arrows from one technical note to another.

  • When a text element is selected, creating a predefined text list will now clone the properties of the selected text.

  • Now the technical notes that are set to “hidden” are no longer exported to the PDF.
  • The option to bring elements to the front or send them to the back within the BOL has been enabled.

GENERAL

  • Bug fixes and improvements.
Privacy Overview

This website uses cookies so that we can provide you with the best user experience possible. Cookie information is stored in your browser and performs functions such as recognising you when you return to our website and helping our team to understand which sections of the website you find most interesting and useful.